the TOLLA page _ old computer & retrocomputing

ss IPX

 about sun SPARCstation IPX


"Superscalar Architecture", it's one of better implementation of RISC idea. The SPARC is an open project, so it exist non-sun clone of this system

 short technical data


 SparcStation 1


architecture: sun4c 50 (in pizzabox)

 SparcStation 2


architecture: sun4c 50 (in pizzabox)

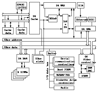
 SparcStation IPX


contemporary of Sparcstation 2, but it is in a lunch-box and generally have a better video card

architecture: sun4c 50 (in lunchbox)
OS: sunos 5.x, solaris 2.x - 7 (without X) [i use debian 3.0r1 and it works fine, BSD possible]
memory: ram 64M Simm with synchronous parity on 4 slots (warning: ram disposition is complicated!) + 64 MB expansable over sbus (for a max total of 128MB)
cpu: sparc@50MHz, Weitek 3172, Sun-4c MMU
fpu: chip build-in
bus: SBus @ 25MHz (2 slots for cards; network, audio, etc are integrated sbus-connected), SCSI
i/o: A B serials, scsi, 3.5' floppy, audio (sun round connector)
network: AUI, I've added a sun network card (BNC and AUI) on sbus
hardisk: 170MB SCSI; I've somehow put in a digital 100MB
video: GX CG6 Color Frame Buffer, 1152x900 @ 66Hz/61.8KHz 13W3
sound chip: AMD 7930 8bit mono
date:

 SparcStation 5


architecture: sun4c 50 (in Aurora case)

 links

http://sunsolve.sun.com/
http://auxio.org/
http://www.squirrel.com/squirrel/sun-nvram-hostid.faq

 pictures


 list of files hosted

  1.jpg  2.jpg
  800-5166-10.pdf  805-5767.pdf
  A-B-Ycablepinout.html  End of Service Life (EoSL) Policy.htm
  FAQABOSS.htm  FSM manual.htm
  O'Reilly Network From X Terminal to Solaris 8 Box [February .htm  O'Reilly Network From X Terminal to Solaris 8 Box [February 25, 2003].htm
  Repairing & reprogramming the sun4c NVRAM.htm  SPARCstationAudio_pgming.ps
  SUN NVRAM-hostid FAQ.htm  SothiusHome - www_sothius_com, www_sothius_de, www_magrundke_de.htm
  SothiusHome - www_sothius_com, www_sothius_de, www_magrundke_de2.htm  SunCD4Tech.ps
  dnetc-openbsd-sparc-aout.tar.gz  faqaboss.htm
  fsm.chapter5.fig.2.gif  ipx_board.jpg
  sparcspeakerslarge.jpg  ss5_promo.pdf
  ss5_service.pdf  sunspkrback.jpg
  sunspkrfront.jpg  whatdo.html
  S2
  800-5166-10.pdf
  S5
  ss5_promo.pdf  ss5_service.pdf
  S5/SPARCstation%205%20SUN4m%20Architecture_file
  PDF.GIF  SS5_1.JPG
  ss5_server.jpg
  isc
  SPARCstation IPX SUN4-50 Architecture.htm  SPARCstation IPX SUN4-50 Architecture2.htm
  Sun Sparcstation IPX.htm
  ods%20hacks
  Obsolyte Electrical Mods.htm  Sparc Lunchbox Ultimate Fan Hack.htm
  The Sun Sparc Lunchbox Speaker Fan hack.htm
  ods%20hacks/Obsolyte%20Electrical%20Mods_file
  ods%20hacks/Sparc%20Lunchbox%20Ultimate%20Fan%20Hack_file
  ods%20hacks/The%20Sun%20Sparc%20Lunchbox%20Speaker%20Fan%20hack_file
  ouse%20pad
  Sun3 MousePad.htm  mousepad.pdf
  ysun.com%20pdf
  801-6990.pdf  801-7287.pdf
  801-7288.pdf  801-7289.pdf
  801-7921.pdf  806-4205-10.pdf
  N.IPXnew-001.pdf  N.IPXnew.pdf
  docs_sun_com Platform Notes SPARCstation 10SX and SPARCstati.htm
  vram
  Documenti riguardanti solaris.htm  SUN NVRAM-hostid FAQ.htm
  parc_IPX_FSM
  -D=A.htm  -D=D.htm
  -M=A.htm  -M=D.htm
  -N=A.htm  -N=D.htm
  -S=A.htm  -S=D.htm
  TOC.html  fsm.appendixa.html
  fsm.appendixb.fig.1.gif  fsm.appendixb.fig.3.gif
  fsm.appendixb.fig.4.gif  fsm.appendixb.html
  fsm.appendixc.html  fsm.appendixd.fig.1.gif
  fsm.appendixd.html  fsm.appendixe.fig.1.gif
  fsm.appendixe.fig.10.gif  fsm.appendixe.fig.11.gif
  fsm.appendixe.fig.12.gif  fsm.appendixe.fig.2.gif
  fsm.appendixe.fig.24.gif  fsm.appendixe.fig.3.gif
  fsm.appendixe.fig.4.gif  fsm.appendixe.fig.5.gif
  fsm.appendixe.fig.6.gif  fsm.appendixe.fig.7.gif
  fsm.appendixe.fig.8.gif  fsm.appendixe.fig.9.gif
  fsm.appendixe.html  fsm.appendixf.fig.1.gif
  fsm.appendixf.fig.12.gif  fsm.appendixf.fig.13.gif
  fsm.appendixf.fig.4.gif  fsm.appendixf.fig.6.gif
  fsm.appendixf.fig.8.gif  fsm.appendixf.html
  fsm.appendixg.fig.1.gif  fsm.appendixg.html
  fsm.chapter1.fig.1.gif  fsm.chapter1.fig.2.gif
  fsm.chapter1.fig.3.gif  fsm.chapter1.fig.6.gif
  fsm.chapter1.html  fsm.chapter2.fig.1.gif
  fsm.chapter2.fig.2.gif  fsm.chapter2.fig.23.gif
  fsm.chapter2.fig.32.gif  fsm.chapter2.fig.6.gif
  fsm.chapter2.fig.7.gif  fsm.chapter2.html
  fsm.chapter3.fig.1.gif  fsm.chapter3.fig.10.gif
  fsm.chapter3.fig.13.gif  fsm.chapter3.fig.20.gif
  fsm.chapter3.fig.21.gif  fsm.chapter3.fig.23.gif
  fsm.chapter3.fig.26.gif  fsm.chapter3.fig.3.gif
  fsm.chapter3.fig.38.gif  fsm.chapter3.fig.6.gif
  fsm.chapter3.fig.7.gif  fsm.chapter3.html
  fsm.chapter4.fig.1.gif  fsm.chapter4.fig.11.gif
  fsm.chapter4.fig.22.gif  fsm.chapter4.fig.25.gif
  fsm.chapter4.fig.28.gif  fsm.chapter4.fig.31.gif
  fsm.chapter4.fig.32.gif  fsm.chapter4.fig.35.gif
  fsm.chapter4.fig.38.gif  fsm.chapter4.fig.4.gif
  fsm.chapter4.fig.40.gif  fsm.chapter4.fig.41.gif
  fsm.chapter4.fig.44.gif  fsm.chapter4.fig.46.gif
  fsm.chapter4.fig.47.gif  fsm.chapter4.fig.52.gif
  fsm.chapter4.fig.55.gif  fsm.chapter4.fig.58.gif
  fsm.chapter4.fig.61.gif  fsm.chapter4.fig.62.gif
  fsm.chapter4.fig.65.gif  fsm.chapter4.fig.66.gif
  fsm.chapter4.fig.67.gif  fsm.chapter4.fig.68.gif
  fsm.chapter4.fig.69.gif  fsm.chapter4.fig.72.gif
  fsm.chapter4.fig.77.gif  fsm.chapter4.fig.78.gif
  fsm.chapter4.fig.79.gif  fsm.chapter4.fig.8.gif
  fsm.chapter4.fig.80.gif  fsm.chapter4.fig.83.gif
  fsm.chapter4.fig.90.gif  fsm.chapter4.html
  fsm.chapter5.fig.19.gif  fsm.chapter5.fig.2.gif
  fsm.chapter5.fig.3.gif  fsm.chapter5.fig.5.gif
  fsm.chapter5.html  fsm.glossary.html
  fsm.preface.html  index.htm
  next.gif
directory binary, exec web html file image file
ps, pdf archive file text file other
>> go on top <<
http://tollari.org/
send mails to: e[AT]richiardone.eu
disclaimer: the names, trademarks and logos are copyrights belonging to respectives companies. we are not liable and entitled with these properties.

site created & maintained by \tl3i\, new design is a m4rt idea
file repository offered by fosk
hardware and infos harvested by: \tl3i\, fos[k], anonymous_rabbit, mcGark, m4rt, M4daf4ka
one billion thanx to SLIVER and anonymous_rabbit for the old hosting




Valid HTML 4.01!      Valid CSS!     

qotd: It took the computing power of three C-64s to fly to the Moon. It takes a 486 to run Windows 95. Something is wrong here.

good morning guy! page loaded at 10:02:44 am Sun Jan 2026
your system info: Mozilla/5.0 AppleWebKit/537.36 (KHTML, like Gecko; compatible; ClaudeBot/1.0; +claudebot@anthropic.com)
remote system info: FreeBSD 7.4.19
v4.5 january.05